파일 목록
이 특수 문서는 모든 올려진 파일을 보여줍니다.
처음 문서 |
이전 문서 |
다음 문서 |
마지막 문서 |
| 날짜 | 이름 | 섬네일 | 크기 | 설명 | 버전 |
|---|---|---|---|---|---|
| 2025년 6월 18일 (수) 21:11 | Main1.png (파일) | 섬네일을 만드는 중 오류 발생: convert: Image width exceeds user limit in IHDR `/var/www/capstone/cdc/images/6/63/Main1.png' @ warning/png.c/MagickPNGWarningHandler/1672. convert: Image height exceeds user limit in IHDR `/var/www/capstone/cdc/images/6/63/Main1.png' @ warning/png.c/MagickPNGWarningHandler/1672. convert: Invalid IHDR data `/var/www/capstone/cdc/images/6/63/Main1.png' @ error/png.c/MagickPNGErrorHandler/1646. convert: corrupt image `/var/www/capstone/cdc/images/6/63/Main1.png' @ error/png.c/ReadPNGImage/4095. convert: no images defined `/tmp/transform_c3613a8be76b.png' @ error/convert.c/ConvertImageCommand/3210. Error code: 1 |
50 KB | 1 | |
| 2025년 6월 18일 (수) 13:09 | CastleCoderMadrket.png (파일) | 섬네일을 만드는 중 오류 발생: convert: Image width exceeds user limit in IHDR `/var/www/capstone/cdc/images/b/ba/CastleCoderMadrket.png' @ warning/png.c/MagickPNGWarningHandler/1672. convert: Image height exceeds user limit in IHDR `/var/www/capstone/cdc/images/b/ba/CastleCoderMadrket.png' @ warning/png.c/MagickPNGWarningHandler/1672. convert: Invalid IHDR data `/var/www/capstone/cdc/images/b/ba/CastleCoderMadrket.png' @ error/png.c/MagickPNGErrorHandler/1646. convert: corrupt image `/var/www/capstone/cdc/images/b/ba/CastleCoderMadrket.png' @ error/png.c/ReadPNGImage/4095. convert: no images defined `/tmp/transform_c821f2cf7c9d.png' @ error/convert.c/ConvertImageCommand/3210. Error code: 1 |
715 KB | 1 | |
| 2025년 6월 18일 (수) 13:06 | Castlerefactodrexplain.png (파일) | 섬네일을 만드는 중 오류 발생: convert: Image width exceeds user limit in IHDR `/var/www/capstone/cdc/images/b/b2/Castlerefactodrexplain.png' @ warning/png.c/MagickPNGWarningHandler/1672. convert: Image height exceeds user limit in IHDR `/var/www/capstone/cdc/images/b/b2/Castlerefactodrexplain.png' @ warning/png.c/MagickPNGWarningHandler/1672. convert: Invalid IHDR data `/var/www/capstone/cdc/images/b/b2/Castlerefactodrexplain.png' @ error/png.c/MagickPNGErrorHandler/1646. convert: corrupt image `/var/www/capstone/cdc/images/b/b2/Castlerefactodrexplain.png' @ error/png.c/ReadPNGImage/4095. convert: no images defined `/tmp/transform_efe5010cb49f.png' @ error/convert.c/ConvertImageCommand/3210. Error code: 1 |
306 KB | 1 | |
| 2025년 6월 18일 (수) 13:05 | Castlerefactodrout.png (파일) | 섬네일을 만드는 중 오류 발생: convert: Image width exceeds user limit in IHDR `/var/www/capstone/cdc/images/4/45/Castlerefactodrout.png' @ warning/png.c/MagickPNGWarningHandler/1672. convert: Image height exceeds user limit in IHDR `/var/www/capstone/cdc/images/4/45/Castlerefactodrout.png' @ warning/png.c/MagickPNGWarningHandler/1672. convert: Invalid IHDR data `/var/www/capstone/cdc/images/4/45/Castlerefactodrout.png' @ error/png.c/MagickPNGErrorHandler/1646. convert: corrupt image `/var/www/capstone/cdc/images/4/45/Castlerefactodrout.png' @ error/png.c/ReadPNGImage/4095. convert: no images defined `/tmp/transform_9ea32732105c.png' @ error/convert.c/ConvertImageCommand/3210. Error code: 1 |
578 KB | 1 | |
| 2025년 6월 18일 (수) 13:04 | Castlerefactodrcode.png (파일) | 섬네일을 만드는 중 오류 발생: convert: Image width exceeds user limit in IHDR `/var/www/capstone/cdc/images/f/f6/Castlerefactodrcode.png' @ warning/png.c/MagickPNGWarningHandler/1672. convert: Image height exceeds user limit in IHDR `/var/www/capstone/cdc/images/f/f6/Castlerefactodrcode.png' @ warning/png.c/MagickPNGWarningHandler/1672. convert: Invalid IHDR data `/var/www/capstone/cdc/images/f/f6/Castlerefactodrcode.png' @ error/png.c/MagickPNGErrorHandler/1646. convert: corrupt image `/var/www/capstone/cdc/images/f/f6/Castlerefactodrcode.png' @ error/png.c/ReadPNGImage/4095. convert: no images defined `/tmp/transform_bce2b43683fe.png' @ error/convert.c/ConvertImageCommand/3210. Error code: 1 |
416 KB | 1 | |
| 2025년 6월 18일 (수) 13:04 | Castlerefactdor.png (파일) | 섬네일을 만드는 중 오류 발생: convert: Image width exceeds user limit in IHDR `/var/www/capstone/cdc/images/2/28/Castlerefactdor.png' @ warning/png.c/MagickPNGWarningHandler/1672. convert: Image height exceeds user limit in IHDR `/var/www/capstone/cdc/images/2/28/Castlerefactdor.png' @ warning/png.c/MagickPNGWarningHandler/1672. convert: Invalid IHDR data `/var/www/capstone/cdc/images/2/28/Castlerefactdor.png' @ error/png.c/MagickPNGErrorHandler/1646. convert: corrupt image `/var/www/capstone/cdc/images/2/28/Castlerefactdor.png' @ error/png.c/ReadPNGImage/4095. convert: no images defined `/tmp/transform_ac6193c31618.png' @ error/convert.c/ConvertImageCommand/3210. Error code: 1 |
1.76 MB | 1 | |
| 2025년 6월 18일 (수) 13:03 | Castlegenerated.png (파일) | 섬네일을 만드는 중 오류 발생: convert: Image width exceeds user limit in IHDR `/var/www/capstone/cdc/images/4/42/Castlegenerated.png' @ warning/png.c/MagickPNGWarningHandler/1672. convert: Image height exceeds user limit in IHDR `/var/www/capstone/cdc/images/4/42/Castlegenerated.png' @ warning/png.c/MagickPNGWarningHandler/1672. convert: Invalid IHDR data `/var/www/capstone/cdc/images/4/42/Castlegenerated.png' @ error/png.c/MagickPNGErrorHandler/1646. convert: corrupt image `/var/www/capstone/cdc/images/4/42/Castlegenerated.png' @ error/png.c/ReadPNGImage/4095. convert: no images defined `/tmp/transform_0167268f500c.png' @ error/convert.c/ConvertImageCommand/3210. Error code: 1 |
399 KB | 1 | |
| 2025년 6월 18일 (수) 13:02 | Castlelogind.png (파일) | 섬네일을 만드는 중 오류 발생: convert: Image width exceeds user limit in IHDR `/var/www/capstone/cdc/images/6/6e/Castlelogind.png' @ warning/png.c/MagickPNGWarningHandler/1672. convert: Image height exceeds user limit in IHDR `/var/www/capstone/cdc/images/6/6e/Castlelogind.png' @ warning/png.c/MagickPNGWarningHandler/1672. convert: Invalid IHDR data `/var/www/capstone/cdc/images/6/6e/Castlelogind.png' @ error/png.c/MagickPNGErrorHandler/1646. convert: corrupt image `/var/www/capstone/cdc/images/6/6e/Castlelogind.png' @ error/png.c/ReadPNGImage/4095. convert: no images defined `/tmp/transform_9696660d8488.png' @ error/convert.c/ConvertImageCommand/3210. Error code: 1 |
80 KB | 1 | |
| 2025년 6월 18일 (수) 12:03 | Castleimage.png (파일) | 섬네일을 만드는 중 오류 발생: convert: Image width exceeds user limit in IHDR `/var/www/capstone/cdc/images/e/e7/Castleimage.png' @ warning/png.c/MagickPNGWarningHandler/1672. convert: Image height exceeds user limit in IHDR `/var/www/capstone/cdc/images/e/e7/Castleimage.png' @ warning/png.c/MagickPNGWarningHandler/1672. convert: Invalid IHDR data `/var/www/capstone/cdc/images/e/e7/Castleimage.png' @ error/png.c/MagickPNGErrorHandler/1646. convert: corrupt image `/var/www/capstone/cdc/images/e/e7/Castleimage.png' @ error/png.c/ReadPNGImage/4095. convert: no images defined `/tmp/transform_ccb9ce4a9ed8.png' @ error/convert.c/ConvertImageCommand/3210. Error code: 1 |
38 KB | 1 | |
| 2025년 6월 18일 (수) 12:02 | Castlerefacsequence.png (파일) | 섬네일을 만드는 중 오류 발생: convert: Image width exceeds user limit in IHDR `/var/www/capstone/cdc/images/3/35/Castlerefacsequence.png' @ warning/png.c/MagickPNGWarningHandler/1672. convert: Image height exceeds user limit in IHDR `/var/www/capstone/cdc/images/3/35/Castlerefacsequence.png' @ warning/png.c/MagickPNGWarningHandler/1672. convert: Invalid IHDR data `/var/www/capstone/cdc/images/3/35/Castlerefacsequence.png' @ error/png.c/MagickPNGErrorHandler/1646. convert: corrupt image `/var/www/capstone/cdc/images/3/35/Castlerefacsequence.png' @ error/png.c/ReadPNGImage/4095. convert: no images defined `/tmp/transform_9adaea1de25c.png' @ error/convert.c/ConvertImageCommand/3210. Error code: 1 |
207 KB | 1 | |
| 2025년 6월 18일 (수) 12:01 | Castleinput.png (파일) | 섬네일을 만드는 중 오류 발생: convert: Image width exceeds user limit in IHDR `/var/www/capstone/cdc/images/4/41/Castleinput.png' @ warning/png.c/MagickPNGWarningHandler/1672. convert: Image height exceeds user limit in IHDR `/var/www/capstone/cdc/images/4/41/Castleinput.png' @ warning/png.c/MagickPNGWarningHandler/1672. convert: Invalid IHDR data `/var/www/capstone/cdc/images/4/41/Castleinput.png' @ error/png.c/MagickPNGErrorHandler/1646. convert: corrupt image `/var/www/capstone/cdc/images/4/41/Castleinput.png' @ error/png.c/ReadPNGImage/4095. convert: no images defined `/tmp/transform_4625e8bc9dc1.png' @ error/convert.c/ConvertImageCommand/3210. Error code: 1 |
155 KB | 2 | |
| 2025년 6월 18일 (수) 12:01 | Castleloginsequence.png (파일) | 섬네일을 만드는 중 오류 발생: convert: Image width exceeds user limit in IHDR `/var/www/capstone/cdc/images/f/ff/Castleloginsequence.png' @ warning/png.c/MagickPNGWarningHandler/1672. convert: Image height exceeds user limit in IHDR `/var/www/capstone/cdc/images/f/ff/Castleloginsequence.png' @ warning/png.c/MagickPNGWarningHandler/1672. convert: Invalid IHDR data `/var/www/capstone/cdc/images/f/ff/Castleloginsequence.png' @ error/png.c/MagickPNGErrorHandler/1646. convert: corrupt image `/var/www/capstone/cdc/images/f/ff/Castleloginsequence.png' @ error/png.c/ReadPNGImage/4095. convert: no images defined `/tmp/transform_18c239110430.png' @ error/convert.c/ConvertImageCommand/3210. Error code: 1 |
205 KB | 1 | |
| 2025년 6월 18일 (수) 12:00 | Castleaclass.png (파일) | 섬네일을 만드는 중 오류 발생: convert: Image width exceeds user limit in IHDR `/var/www/capstone/cdc/images/c/c2/Castleaclass.png' @ warning/png.c/MagickPNGWarningHandler/1672. convert: Image height exceeds user limit in IHDR `/var/www/capstone/cdc/images/c/c2/Castleaclass.png' @ warning/png.c/MagickPNGWarningHandler/1672. convert: Invalid IHDR data `/var/www/capstone/cdc/images/c/c2/Castleaclass.png' @ error/png.c/MagickPNGErrorHandler/1646. convert: corrupt image `/var/www/capstone/cdc/images/c/c2/Castleaclass.png' @ error/png.c/ReadPNGImage/4095. convert: no images defined `/tmp/transform_6d4e9285e5f8.png' @ error/convert.c/ConvertImageCommand/3210. Error code: 1 |
1.65 MB | 1 | |
| 2025년 6월 18일 (수) 12:00 | Castleactivityy.png (파일) | 섬네일을 만드는 중 오류 발생: convert: Image width exceeds user limit in IHDR `/var/www/capstone/cdc/images/2/2b/Castleactivityy.png' @ warning/png.c/MagickPNGWarningHandler/1672. convert: Image height exceeds user limit in IHDR `/var/www/capstone/cdc/images/2/2b/Castleactivityy.png' @ warning/png.c/MagickPNGWarningHandler/1672. convert: Invalid IHDR data `/var/www/capstone/cdc/images/2/2b/Castleactivityy.png' @ error/png.c/MagickPNGErrorHandler/1646. convert: corrupt image `/var/www/capstone/cdc/images/2/2b/Castleactivityy.png' @ error/png.c/ReadPNGImage/4095. convert: no images defined `/tmp/transform_c741fea0d125.png' @ error/convert.c/ConvertImageCommand/3210. Error code: 1 |
54 KB | 1 | |
| 2025년 6월 18일 (수) 11:59 | Castlestatedia.png (파일) | 섬네일을 만드는 중 오류 발생: convert: Image width exceeds user limit in IHDR `/var/www/capstone/cdc/images/b/bb/Castlestatedia.png' @ warning/png.c/MagickPNGWarningHandler/1672. convert: Image height exceeds user limit in IHDR `/var/www/capstone/cdc/images/b/bb/Castlestatedia.png' @ warning/png.c/MagickPNGWarningHandler/1672. convert: Invalid IHDR data `/var/www/capstone/cdc/images/b/bb/Castlestatedia.png' @ error/png.c/MagickPNGErrorHandler/1646. convert: corrupt image `/var/www/capstone/cdc/images/b/bb/Castlestatedia.png' @ error/png.c/ReadPNGImage/4095. convert: no images defined `/tmp/transform_3a1d87027af7.png' @ error/convert.c/ConvertImageCommand/3210. Error code: 1 |
74 KB | 1 | |
| 2025년 6월 18일 (수) 11:41 | Castkepackagde.png (파일) | 섬네일을 만드는 중 오류 발생: convert: Image width exceeds user limit in IHDR `/var/www/capstone/cdc/images/3/37/Castkepackagde.png' @ warning/png.c/MagickPNGWarningHandler/1672. convert: Image height exceeds user limit in IHDR `/var/www/capstone/cdc/images/3/37/Castkepackagde.png' @ warning/png.c/MagickPNGWarningHandler/1672. convert: Invalid IHDR data `/var/www/capstone/cdc/images/3/37/Castkepackagde.png' @ error/png.c/MagickPNGErrorHandler/1646. convert: corrupt image `/var/www/capstone/cdc/images/3/37/Castkepackagde.png' @ error/png.c/ReadPNGImage/4095. convert: no images defined `/tmp/transform_effde8b6d63e.png' @ error/convert.c/ConvertImageCommand/3210. Error code: 1 |
58 KB | 1 | |
| 2025년 6월 18일 (수) 11:38 | Castleerd.png (파일) | 섬네일을 만드는 중 오류 발생: convert: Image width exceeds user limit in IHDR `/var/www/capstone/cdc/images/b/b7/Castleerd.png' @ warning/png.c/MagickPNGWarningHandler/1672. convert: Image height exceeds user limit in IHDR `/var/www/capstone/cdc/images/b/b7/Castleerd.png' @ warning/png.c/MagickPNGWarningHandler/1672. convert: Invalid IHDR data `/var/www/capstone/cdc/images/b/b7/Castleerd.png' @ error/png.c/MagickPNGErrorHandler/1646. convert: corrupt image `/var/www/capstone/cdc/images/b/b7/Castleerd.png' @ error/png.c/ReadPNGImage/4095. convert: no images defined `/tmp/transform_7e10ceb1adaa.png' @ error/convert.c/ConvertImageCommand/3210. Error code: 1 |
48 KB | 1 | |
| 2025년 6월 18일 (수) 11:37 | Castlearchi.png (파일) | 섬네일을 만드는 중 오류 발생: convert: Image width exceeds user limit in IHDR `/var/www/capstone/cdc/images/7/7f/Castlearchi.png' @ warning/png.c/MagickPNGWarningHandler/1672. convert: Image height exceeds user limit in IHDR `/var/www/capstone/cdc/images/7/7f/Castlearchi.png' @ warning/png.c/MagickPNGWarningHandler/1672. convert: Invalid IHDR data `/var/www/capstone/cdc/images/7/7f/Castlearchi.png' @ error/png.c/MagickPNGErrorHandler/1646. convert: corrupt image `/var/www/capstone/cdc/images/7/7f/Castlearchi.png' @ error/png.c/ReadPNGImage/4095. convert: no images defined `/tmp/transform_5c64d161a038.png' @ error/convert.c/ConvertImageCommand/3210. Error code: 1 |
43 KB | 1 | |
| 2025년 6월 18일 (수) 11:37 | Castkepackage.png (파일) | 섬네일을 만드는 중 오류 발생: convert: Image width exceeds user limit in IHDR `/var/www/capstone/cdc/images/b/b6/Castkepackage.png' @ warning/png.c/MagickPNGWarningHandler/1672. convert: Image height exceeds user limit in IHDR `/var/www/capstone/cdc/images/b/b6/Castkepackage.png' @ warning/png.c/MagickPNGWarningHandler/1672. convert: Invalid IHDR data `/var/www/capstone/cdc/images/b/b6/Castkepackage.png' @ error/png.c/MagickPNGErrorHandler/1646. convert: corrupt image `/var/www/capstone/cdc/images/b/b6/Castkepackage.png' @ error/png.c/ReadPNGImage/4095. convert: no images defined `/tmp/transform_dfcb716477d1.png' @ error/convert.c/ConvertImageCommand/3210. Error code: 1 |
128 KB | 1 | |
| 2025년 6월 18일 (수) 11:34 | Castleusecase.png (파일) | 섬네일을 만드는 중 오류 발생: convert: Image width exceeds user limit in IHDR `/var/www/capstone/cdc/images/8/82/Castleusecase.png' @ warning/png.c/MagickPNGWarningHandler/1672. convert: Image height exceeds user limit in IHDR `/var/www/capstone/cdc/images/8/82/Castleusecase.png' @ warning/png.c/MagickPNGWarningHandler/1672. convert: Invalid IHDR data `/var/www/capstone/cdc/images/8/82/Castleusecase.png' @ error/png.c/MagickPNGErrorHandler/1646. convert: corrupt image `/var/www/capstone/cdc/images/8/82/Castleusecase.png' @ error/png.c/ReadPNGImage/4095. convert: no images defined `/tmp/transform_08d32be2ee39.png' @ error/convert.c/ConvertImageCommand/3210. Error code: 1 |
55 KB | 1 | |
| 2025년 6월 18일 (수) 10:59 | OWASPCodeEval.png (파일) | 섬네일을 만드는 중 오류 발생: convert: Image width exceeds user limit in IHDR `/var/www/capstone/cdc/images/3/34/OWASPCodeEval.png' @ warning/png.c/MagickPNGWarningHandler/1672. convert: Image height exceeds user limit in IHDR `/var/www/capstone/cdc/images/3/34/OWASPCodeEval.png' @ warning/png.c/MagickPNGWarningHandler/1672. convert: Invalid IHDR data `/var/www/capstone/cdc/images/3/34/OWASPCodeEval.png' @ error/png.c/MagickPNGErrorHandler/1646. convert: corrupt image `/var/www/capstone/cdc/images/3/34/OWASPCodeEval.png' @ error/png.c/ReadPNGImage/4095. convert: no images defined `/tmp/transform_5a1581d558ae.png' @ error/convert.c/ConvertImageCommand/3210. Error code: 1 |
348 KB | 1 | |
| 2025년 6월 18일 (수) 10:58 | CastleCoderMarket.png (파일) | 섬네일을 만드는 중 오류 발생: convert: Image width exceeds user limit in IHDR `/var/www/capstone/cdc/images/e/ee/CastleCoderMarket.png' @ warning/png.c/MagickPNGWarningHandler/1672. convert: Image height exceeds user limit in IHDR `/var/www/capstone/cdc/images/e/ee/CastleCoderMarket.png' @ warning/png.c/MagickPNGWarningHandler/1672. convert: Invalid IHDR data `/var/www/capstone/cdc/images/e/ee/CastleCoderMarket.png' @ error/png.c/MagickPNGErrorHandler/1646. convert: corrupt image `/var/www/capstone/cdc/images/e/ee/CastleCoderMarket.png' @ error/png.c/ReadPNGImage/4095. convert: no images defined `/tmp/transform_3dec72e9b6cc.png' @ error/convert.c/ConvertImageCommand/3210. Error code: 1 |
401 KB | 2 | |
| 2025년 6월 18일 (수) 10:48 | Castlerefactorexplain.png (파일) | 섬네일을 만드는 중 오류 발생: convert: Image width exceeds user limit in IHDR `/var/www/capstone/cdc/images/c/cf/Castlerefactorexplain.png' @ warning/png.c/MagickPNGWarningHandler/1672. convert: Image height exceeds user limit in IHDR `/var/www/capstone/cdc/images/c/cf/Castlerefactorexplain.png' @ warning/png.c/MagickPNGWarningHandler/1672. convert: Invalid IHDR data `/var/www/capstone/cdc/images/c/cf/Castlerefactorexplain.png' @ error/png.c/MagickPNGErrorHandler/1646. convert: corrupt image `/var/www/capstone/cdc/images/c/cf/Castlerefactorexplain.png' @ error/png.c/ReadPNGImage/4095. convert: no images defined `/tmp/transform_7310b835c98c.png' @ error/convert.c/ConvertImageCommand/3210. Error code: 1 |
94 KB | 1 | |
| 2025년 6월 18일 (수) 10:48 | Castlerefactorout.png (파일) | 섬네일을 만드는 중 오류 발생: convert: Image width exceeds user limit in IHDR `/var/www/capstone/cdc/images/a/a4/Castlerefactorout.png' @ warning/png.c/MagickPNGWarningHandler/1672. convert: Image height exceeds user limit in IHDR `/var/www/capstone/cdc/images/a/a4/Castlerefactorout.png' @ warning/png.c/MagickPNGWarningHandler/1672. convert: Invalid IHDR data `/var/www/capstone/cdc/images/a/a4/Castlerefactorout.png' @ error/png.c/MagickPNGErrorHandler/1646. convert: corrupt image `/var/www/capstone/cdc/images/a/a4/Castlerefactorout.png' @ error/png.c/ReadPNGImage/4095. convert: no images defined `/tmp/transform_19ebe72e3294.png' @ error/convert.c/ConvertImageCommand/3210. Error code: 1 |
115 KB | 1 | |
| 2025년 6월 18일 (수) 10:48 | Castlerefactorcode.png (파일) | 섬네일을 만드는 중 오류 발생: convert: Image width exceeds user limit in IHDR `/var/www/capstone/cdc/images/0/08/Castlerefactorcode.png' @ warning/png.c/MagickPNGWarningHandler/1672. convert: Image height exceeds user limit in IHDR `/var/www/capstone/cdc/images/0/08/Castlerefactorcode.png' @ warning/png.c/MagickPNGWarningHandler/1672. convert: Invalid IHDR data `/var/www/capstone/cdc/images/0/08/Castlerefactorcode.png' @ error/png.c/MagickPNGErrorHandler/1646. convert: corrupt image `/var/www/capstone/cdc/images/0/08/Castlerefactorcode.png' @ error/png.c/ReadPNGImage/4095. convert: no images defined `/tmp/transform_a5dbcb418c8a.png' @ error/convert.c/ConvertImageCommand/3210. Error code: 1 |
86 KB | 1 | |
| 2025년 6월 18일 (수) 10:47 | Castlerefactor.png (파일) | 섬네일을 만드는 중 오류 발생: convert: Image width exceeds user limit in IHDR `/var/www/capstone/cdc/images/e/e3/Castlerefactor.png' @ warning/png.c/MagickPNGWarningHandler/1672. convert: Image height exceeds user limit in IHDR `/var/www/capstone/cdc/images/e/e3/Castlerefactor.png' @ warning/png.c/MagickPNGWarningHandler/1672. convert: Invalid IHDR data `/var/www/capstone/cdc/images/e/e3/Castlerefactor.png' @ error/png.c/MagickPNGErrorHandler/1646. convert: corrupt image `/var/www/capstone/cdc/images/e/e3/Castlerefactor.png' @ error/png.c/ReadPNGImage/4095. convert: no images defined `/tmp/transform_547ddd0f95ed.png' @ error/convert.c/ConvertImageCommand/3210. Error code: 1 |
111 KB | 1 | |
| 2025년 6월 18일 (수) 10:38 | Castlegenerate.png (파일) | 섬네일을 만드는 중 오류 발생: convert: Image width exceeds user limit in IHDR `/var/www/capstone/cdc/images/0/00/Castlegenerate.png' @ warning/png.c/MagickPNGWarningHandler/1672. convert: Image height exceeds user limit in IHDR `/var/www/capstone/cdc/images/0/00/Castlegenerate.png' @ warning/png.c/MagickPNGWarningHandler/1672. convert: Invalid IHDR data `/var/www/capstone/cdc/images/0/00/Castlegenerate.png' @ error/png.c/MagickPNGErrorHandler/1646. convert: corrupt image `/var/www/capstone/cdc/images/0/00/Castlegenerate.png' @ error/png.c/ReadPNGImage/4095. convert: no images defined `/tmp/transform_8c0a79cc849d.png' @ error/convert.c/ConvertImageCommand/3210. Error code: 1 |
81 KB | 1 | |
| 2025년 6월 18일 (수) 10:36 | Castlecodegenerate.png (파일) | 섬네일을 만드는 중 오류 발생: convert: Image width exceeds user limit in IHDR `/var/www/capstone/cdc/images/e/e3/Castlecodegenerate.png' @ warning/png.c/MagickPNGWarningHandler/1672. convert: Image height exceeds user limit in IHDR `/var/www/capstone/cdc/images/e/e3/Castlecodegenerate.png' @ warning/png.c/MagickPNGWarningHandler/1672. convert: Invalid IHDR data `/var/www/capstone/cdc/images/e/e3/Castlecodegenerate.png' @ error/png.c/MagickPNGErrorHandler/1646. convert: corrupt image `/var/www/capstone/cdc/images/e/e3/Castlecodegenerate.png' @ error/png.c/ReadPNGImage/4095. convert: no images defined `/tmp/transform_e9b5ad12a77b.png' @ error/convert.c/ConvertImageCommand/3210. Error code: 1 |
81 KB | 1 | |
| 2025년 6월 18일 (수) 10:36 | Castlelogin.png (파일) | 섬네일을 만드는 중 오류 발생: convert: Image width exceeds user limit in IHDR `/var/www/capstone/cdc/images/e/e2/Castlelogin.png' @ warning/png.c/MagickPNGWarningHandler/1672. convert: Image height exceeds user limit in IHDR `/var/www/capstone/cdc/images/e/e2/Castlelogin.png' @ warning/png.c/MagickPNGWarningHandler/1672. convert: Invalid IHDR data `/var/www/capstone/cdc/images/e/e2/Castlelogin.png' @ error/png.c/MagickPNGErrorHandler/1646. convert: corrupt image `/var/www/capstone/cdc/images/e/e2/Castlelogin.png' @ error/png.c/ReadPNGImage/4095. convert: no images defined `/tmp/transform_2582949bb186.png' @ error/convert.c/ConvertImageCommand/3210. Error code: 1 |
114 KB | 1 | |
| 2025년 6월 18일 (수) 10:09 | 코드생성.gif (파일) | 2.25 MB | 1 | ||
| 2025년 6월 18일 (수) 03:44 | Capstone screenshot 8.jpeg (파일) | 86 KB | 1 | ||
| 2025년 6월 18일 (수) 03:44 | Capstone screenshot 7.jpeg (파일) | 123 KB | 1 | ||
| 2025년 6월 18일 (수) 03:44 | Capstone screenshot 6.jpeg (파일) | 23 KB | 1 | ||
| 2025년 6월 18일 (수) 03:44 | Capstone screenshot 5.jpeg (파일) | 20 KB | 1 | ||
| 2025년 6월 18일 (수) 03:44 | Capstone screenshot 4.jpeg (파일) | 72 KB | 1 | ||
| 2025년 6월 18일 (수) 03:43 | Capstone screenshot 3.jpeg (파일) | 25 KB | 1 | ||
| 2025년 6월 18일 (수) 03:43 | Capstone screenshot 2.jpeg (파일) | 31 KB | 1 | ||
| 2025년 6월 18일 (수) 03:43 | Capstone screenshot 1.jpeg (파일) | 20 KB | 1 | ||
| 2025년 6월 18일 (수) 03:41 | S1.jpeg (파일) | 8 KB | 1 | ||
| 2025년 6월 18일 (수) 03:37 | Screenshot 1.PNG (파일) | 섬네일을 만드는 중 오류 발생: convert: Image width exceeds user limit in IHDR `/var/www/capstone/cdc/images/c/c1/Screenshot_1.PNG' @ warning/png.c/MagickPNGWarningHandler/1672. convert: Image height exceeds user limit in IHDR `/var/www/capstone/cdc/images/c/c1/Screenshot_1.PNG' @ warning/png.c/MagickPNGWarningHandler/1672. convert: Invalid IHDR data `/var/www/capstone/cdc/images/c/c1/Screenshot_1.PNG' @ error/png.c/MagickPNGErrorHandler/1646. convert: corrupt image `/var/www/capstone/cdc/images/c/c1/Screenshot_1.PNG' @ error/png.c/ReadPNGImage/4095. convert: no images defined `/tmp/transform_6cb1c8bdb431.png' @ error/convert.c/ConvertImageCommand/3210. Error code: 1 |
26 KB | 3 | |
| 2025년 6월 17일 (화) 22:23 | Castlecoder chat sessino deleteResult.png (파일) | 섬네일을 만드는 중 오류 발생: convert: Image width exceeds user limit in IHDR `/var/www/capstone/cdc/images/c/c1/Castlecoder_chat_sessino_deleteResult.png' @ warning/png.c/MagickPNGWarningHandler/1672. convert: Image height exceeds user limit in IHDR `/var/www/capstone/cdc/images/c/c1/Castlecoder_chat_sessino_deleteResult.png' @ warning/png.c/MagickPNGWarningHandler/1672. convert: Invalid IHDR data `/var/www/capstone/cdc/images/c/c1/Castlecoder_chat_sessino_deleteResult.png' @ error/png.c/MagickPNGErrorHandler/1646. convert: corrupt image `/var/www/capstone/cdc/images/c/c1/Castlecoder_chat_sessino_deleteResult.png' @ error/png.c/ReadPNGImage/4095. convert: no images defined `/tmp/transform_b0701d72ec90.png' @ error/convert.c/ConvertImageCommand/3210. Error code: 1 |
1.45 MB | 1 | |
| 2025년 6월 17일 (화) 22:23 | 캐슬코더클래스.png (파일) | 섬네일을 만드는 중 오류 발생: convert: Image width exceeds user limit in IHDR `/var/www/capstone/cdc/images/a/a3/캐슬코더클래스.png' @ warning/png.c/MagickPNGWarningHandler/1672. convert: Image height exceeds user limit in IHDR `/var/www/capstone/cdc/images/a/a3/캐슬코더클래스.png' @ warning/png.c/MagickPNGWarningHandler/1672. convert: Invalid IHDR data `/var/www/capstone/cdc/images/a/a3/캐슬코더클래스.png' @ error/png.c/MagickPNGErrorHandler/1646. convert: corrupt image `/var/www/capstone/cdc/images/a/a3/캐슬코더클래스.png' @ error/png.c/ReadPNGImage/4095. convert: no images defined `/tmp/transform_91a698c3d447.png' @ error/convert.c/ConvertImageCommand/3210. Error code: 1 |
1.65 MB | 1 | |
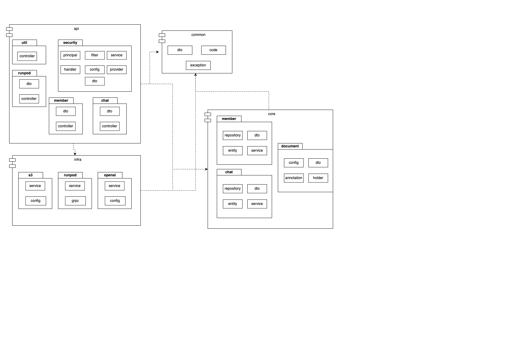
| 2025년 6월 17일 (화) 22:23 | 캐슬코더패키지.png (파일) | 섬네일을 만드는 중 오류 발생: convert: Image width exceeds user limit in IHDR `/var/www/capstone/cdc/images/6/6d/캐슬코더패키지.png' @ warning/png.c/MagickPNGWarningHandler/1672. convert: Image height exceeds user limit in IHDR `/var/www/capstone/cdc/images/6/6d/캐슬코더패키지.png' @ warning/png.c/MagickPNGWarningHandler/1672. convert: Invalid IHDR data `/var/www/capstone/cdc/images/6/6d/캐슬코더패키지.png' @ error/png.c/MagickPNGErrorHandler/1646. convert: corrupt image `/var/www/capstone/cdc/images/6/6d/캐슬코더패키지.png' @ error/png.c/ReadPNGImage/4095. convert: no images defined `/tmp/transform_2eec05845a43.png' @ error/convert.c/ConvertImageCommand/3210. Error code: 1 |
128 KB | 1 | |
| 2025년 6월 17일 (화) 22:23 | 캐슬코더erd.png (파일) | 섬네일을 만드는 중 오류 발생: convert: Image width exceeds user limit in IHDR `/var/www/capstone/cdc/images/6/67/캐슬코더erd.png' @ warning/png.c/MagickPNGWarningHandler/1672. convert: Image height exceeds user limit in IHDR `/var/www/capstone/cdc/images/6/67/캐슬코더erd.png' @ warning/png.c/MagickPNGWarningHandler/1672. convert: Invalid IHDR data `/var/www/capstone/cdc/images/6/67/캐슬코더erd.png' @ error/png.c/MagickPNGErrorHandler/1646. convert: corrupt image `/var/www/capstone/cdc/images/6/67/캐슬코더erd.png' @ error/png.c/ReadPNGImage/4095. convert: no images defined `/tmp/transform_848aa17a1de7.png' @ error/convert.c/ConvertImageCommand/3210. Error code: 1 |
48 KB | 1 | |
| 2025년 6월 17일 (화) 22:23 | Castlecoder chatSession delete.png (파일) | 섬네일을 만드는 중 오류 발생: convert: Image width exceeds user limit in IHDR `/var/www/capstone/cdc/images/7/76/Castlecoder_chatSession_delete.png' @ warning/png.c/MagickPNGWarningHandler/1672. convert: Image height exceeds user limit in IHDR `/var/www/capstone/cdc/images/7/76/Castlecoder_chatSession_delete.png' @ warning/png.c/MagickPNGWarningHandler/1672. convert: Invalid IHDR data `/var/www/capstone/cdc/images/7/76/Castlecoder_chatSession_delete.png' @ error/png.c/MagickPNGErrorHandler/1646. convert: corrupt image `/var/www/capstone/cdc/images/7/76/Castlecoder_chatSession_delete.png' @ error/png.c/ReadPNGImage/4095. convert: no images defined `/tmp/transform_c805ea3613ed.png' @ error/convert.c/ConvertImageCommand/3210. Error code: 1 |
1.44 MB | 1 | |
| 2025년 6월 17일 (화) 22:23 | 시스템 아키텍처 캐슬코더.png (파일) | 섬네일을 만드는 중 오류 발생: convert: Image width exceeds user limit in IHDR `/var/www/capstone/cdc/images/f/f6/시스템_아키텍처_캐슬코더.png' @ warning/png.c/MagickPNGWarningHandler/1672. convert: Image height exceeds user limit in IHDR `/var/www/capstone/cdc/images/f/f6/시스템_아키텍처_캐슬코더.png' @ warning/png.c/MagickPNGWarningHandler/1672. convert: Invalid IHDR data `/var/www/capstone/cdc/images/f/f6/시스템_아키텍처_캐슬코더.png' @ error/png.c/MagickPNGErrorHandler/1646. convert: corrupt image `/var/www/capstone/cdc/images/f/f6/시스템_아키텍처_캐슬코더.png' @ error/png.c/ReadPNGImage/4095. convert: no images defined `/tmp/transform_cabcb2ef68da.png' @ error/convert.c/ConvertImageCommand/3210. Error code: 1 |
43 KB | 1 | |
| 2025년 6월 17일 (화) 22:22 | 캐슬코더활동.png (파일) | 섬네일을 만드는 중 오류 발생: convert: Image width exceeds user limit in IHDR `/var/www/capstone/cdc/images/2/2c/캐슬코더활동.png' @ warning/png.c/MagickPNGWarningHandler/1672. convert: Image height exceeds user limit in IHDR `/var/www/capstone/cdc/images/2/2c/캐슬코더활동.png' @ warning/png.c/MagickPNGWarningHandler/1672. convert: Invalid IHDR data `/var/www/capstone/cdc/images/2/2c/캐슬코더활동.png' @ error/png.c/MagickPNGErrorHandler/1646. convert: corrupt image `/var/www/capstone/cdc/images/2/2c/캐슬코더활동.png' @ error/png.c/ReadPNGImage/4095. convert: no images defined `/tmp/transform_b09d3db61201.png' @ error/convert.c/ConvertImageCommand/3210. Error code: 1 |
54 KB | 1 | |
| 2025년 6월 17일 (화) 22:21 | Security refacotring explain.png (파일) | 섬네일을 만드는 중 오류 발생: convert: Image width exceeds user limit in IHDR `/var/www/capstone/cdc/images/5/56/Security_refacotring_explain.png' @ warning/png.c/MagickPNGWarningHandler/1672. convert: Image height exceeds user limit in IHDR `/var/www/capstone/cdc/images/5/56/Security_refacotring_explain.png' @ warning/png.c/MagickPNGWarningHandler/1672. convert: Invalid IHDR data `/var/www/capstone/cdc/images/5/56/Security_refacotring_explain.png' @ error/png.c/MagickPNGErrorHandler/1646. convert: corrupt image `/var/www/capstone/cdc/images/5/56/Security_refacotring_explain.png' @ error/png.c/ReadPNGImage/4095. convert: no images defined `/tmp/transform_6538ddff0a81.png' @ error/convert.c/ConvertImageCommand/3210. Error code: 1 |
1.82 MB | 1 | |
| 2025년 6월 17일 (화) 22:19 | Castlecoder securityRefactoring chat start.png (파일) | 섬네일을 만드는 중 오류 발생: convert: Image width exceeds user limit in IHDR `/var/www/capstone/cdc/images/5/5b/Castlecoder_securityRefactoring_chat_start.png' @ warning/png.c/MagickPNGWarningHandler/1672. convert: Image height exceeds user limit in IHDR `/var/www/capstone/cdc/images/5/5b/Castlecoder_securityRefactoring_chat_start.png' @ warning/png.c/MagickPNGWarningHandler/1672. convert: Invalid IHDR data `/var/www/capstone/cdc/images/5/5b/Castlecoder_securityRefactoring_chat_start.png' @ error/png.c/MagickPNGErrorHandler/1646. convert: corrupt image `/var/www/capstone/cdc/images/5/5b/Castlecoder_securityRefactoring_chat_start.png' @ error/png.c/ReadPNGImage/4095. convert: no images defined `/tmp/transform_72d301e0665d.png' @ error/convert.c/ConvertImageCommand/3210. Error code: 1 |
2.7 MB | 1 | |
| 2025년 6월 17일 (화) 22:18 | Castlecoder securityRefactoring start.png (파일) | 섬네일을 만드는 중 오류 발생: convert: Image width exceeds user limit in IHDR `/var/www/capstone/cdc/images/c/ce/Castlecoder_securityRefactoring_start.png' @ warning/png.c/MagickPNGWarningHandler/1672. convert: Image height exceeds user limit in IHDR `/var/www/capstone/cdc/images/c/ce/Castlecoder_securityRefactoring_start.png' @ warning/png.c/MagickPNGWarningHandler/1672. convert: Invalid IHDR data `/var/www/capstone/cdc/images/c/ce/Castlecoder_securityRefactoring_start.png' @ error/png.c/MagickPNGErrorHandler/1646. convert: corrupt image `/var/www/capstone/cdc/images/c/ce/Castlecoder_securityRefactoring_start.png' @ error/png.c/ReadPNGImage/4095. convert: no images defined `/tmp/transform_fa35773fcc8a.png' @ error/convert.c/ConvertImageCommand/3210. Error code: 1 |
2.03 MB | 1 |
처음 문서 |
이전 문서 |
다음 문서 |
마지막 문서 |