"머리가 Real Thing"의 두 판 사이의 차이
(→상세설계 내용) |
(→개념설계 과정 및 도식) |
||
| 234번째 줄: | 234번째 줄: | ||
3) 상부 시트의 회전 | 3) 상부 시트의 회전 | ||
| − | [[파일: | + | [[파일:스크06-18 165230.jpg]] |
- 상부 시트의 앞부분이 설치된 레일을 따라 회전할 수 있음. | - 상부 시트의 앞부분이 설치된 레일을 따라 회전할 수 있음. | ||
2025년 6월 19일 (목) 05:33 판
프로젝트 개요
기술개발 과제
국문 : 차량 승하차 보조 휠체어
영문 : Assistive folding wheelchair for vehicle transfer
과제 팀명
머리가 Real Thing
지도교수
홍완식 교수님
개발기간
2025년 3월 ~ 2025년 6월 (총 4개월)
구성원 소개
서울시립대학교 신소재공학과 20204500** 정*성(팀장)
서울시립대학교 신소재공학과 20204500** 송*배
서울시립대학교 신소재공학과 20204500** 정*주
서울시립대학교 신소재공학과 20204500** 정*성
서론
개발 과제의 개요
개발 과제 요약
본 조는 휠체어에 환자가 앉은 상태에서 시트와 그 하부 구조를 차량 방향으로 안전하게 빼낸 뒤 시트 높이를 조절하고, 상부 시트를 차량 시트 방향으로 회전시킴으로써 큰 힘을 들이지 않고도 환자를 승하차시킬 수 있는 휠체어를 제작하고자 한다. 결과적으로 본 특수 휠체어는 차량 문이 60~70도 정도 열리는 좁은 환경에서, 휠체어를 문과 평행하게 접근시킨 뒤 시트 슬라이드 및 회전 기능을 활용하여 기존 수동 휠체어 대비 훨씬 편리한 승하차를 가능하게 한다.
개발 과제의 배경
장애인 및 고령자의 차량 이용 시, 휠체어에서 차량 혹은 차량에서 휠체어로 옮겨 타는 과정이 매우 위험하고 부담스럽다. 휠체어 사용자의 이동 편의를 높이고, 보호자의 신체 부담을 줄이기 위한 기술 개발이 지속적으로 요구되고 있다. 특히 차량 이용 빈도가 높은 현대 사회에서, 휠체어-차량 간 승하차 보조 기술은 높은 시장 가치를 지닌다. 차량 개조 방식이 편의성 측면에서 효과가 가장 좋지만, 차량 개조는 관련 법률에 의해 비용이 매우 높게 형성되어 있다. 따라서 차량 개조 없이 합리적인 비용으로 휠체어 사용자 이동의 편의성을 높일 필요가 있다.
개발 과제의 목표 및 내용
목표
- 본 과제의 목표는 전력을 사용하거나 차량의 구조를 개조하지 않고 휠체어의 구조를 개선하여 휠체어 이용자와 보호자의 차량 승하차 시 편의성을 향상시키는 것이다.
- 휠체어와 차량 간 승하차 시 불편함을 최소화할 수 있도록 시트를 지탱하는 내부 프레임의 레일을 통한 전방 슬라이딩 구조를 설계 및 구현한다.
- 핸드 잭 리프트를 통해 시트를 상승시켜 차량 시트와 높이 차이를 줄이고 안전한 이동 경로를 확보한다. 이때 양측 올라가는 높이가 일정하도록 설계한다.
- 상부 시트의 회전 및 팔걸이를 활용한 시트 연장 구조를 통해 휠체어와 차량 간 승하차 시 이동을 편리하게 한다.
- 휠체어 하부 구조를 개선하여 보조 바퀴가 내부 프레임 전방으로 이동 시 무게를 지지할 수 있게 한다.
내용
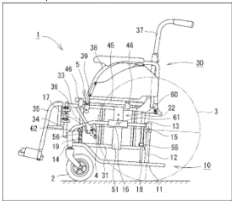
휠체어의 프레임을 외부 프레임과 내부 프레임으로 나눈다. 외부 프레임에는 등받이와 팔걸이 후방부, 메인 바퀴가 설치되고 내부 프레임에는 휠체어의 시트, 높이를 조절하는 핸드 잭, 보조 바퀴로 구성되어 있다. 내부 프레임은 시트의 양측 중앙부에 핸드 잭을 설치하여 최대 약 30cm까지 좌석 높이를 조절할 수 있도록 구성한다. 또한 내부 프레임의 하부에 레일을 설치하여 시트 및 내부 프레임이 인출될 수 있도록 한다. 이때 레일은 캔틸레버 구조로 안정성을 부여한다. 보조 바퀴가 시트 이동 시 하중을 지지함으로써, 좌석을 전방으로 안정적으로 이동시킬 수 있다. 이중 구조로 구성된 상부와 하부 시트 중, 상부 시트는 전방부가 곡선 레일을 통해 회전하고 팔걸이가 보조 시트 역할을 하여 차량 시트에 이어져 원활한 접근이 가능하다. 시트가 차량 쪽으로 전진하면 팔걸이가 스냅핏 구조로 자동 해제되어 브리지 판으로 전환되고, 필요 시 내부에 수납된 추가 보조판을 펼쳐 차량 시트에 안정적으로 걸 수 있어 별도의 픽업 플레이트 없이도 사용자를 부드럽게 이동시킨다. 시트 회전 구조에서 가운데 부분을 연결된 구조가 아니라 간격을 두었고, 좌우 병렬로 배치된 타일 리프트이기 때문에 가운데 축이 존재하지 않아 기존 휠체어와 같이 접이가 가능하여 보관이 용이하다. 그 밖의 뒷바퀴(24인치), 앞바퀴(8인치), 프레임, 등받이, 손잡이 등은 일반적인 수동 휠체어의 형태를 유지하되, 본 프로젝트에서는 실제 차 대비 길이를 2:1로 축소하여 모형(실물 치수의 절반 크기)으로 제작한다.
관련 기술의 현황
관련 기술의 현황 및 분석(State of art)
국내 사례
① 탑승기능을 가지는 휠체어 (등록번호: 1022356990000)
- 기술내용: 사용자가 메인착석부에 앉아있는 상태에서 승강·회전: 회전시트를 90° 돌리고 보조착석부를 올려 차량 시트 높이와 맞추고 팔걸이를 따라 보조시트가 차량 실내로 슬라이드한다.
- 한계점: 휠체어를 접을 수 없어 보관이 어렵고 승하차시 보조착석부를 탈부착하는 데에 불편함이 있다.
② 측면승하차용 휠체어 (등록번호: KR 10-2147440 B1)
- 기술내용: 회동식 팔걸이를 바깥쪽으로 접으면 시트 측면이 완전히 개방되어고 팔걸이가 회전하면 바퀴에 마찰을 가하여 속도를 줄이거나 정지시킨다. 회전 한계각에 도달하면 바퀴를 완전 잠궈 고정시켜 탑승 중 휠체어 이동 방지하도록 한다. 전방 발판 앞에 ‘ㄷ’자 보호대를 두어 발을 보호하고 자연스럽게 측면 이동을 유도한다.
- 한계점: 차량 탑승 시에는 문 개방 각도 및 협소한 공간을 고려했을 때 사용하기 어렵다.
③ 휠체어바퀴 후방이동기구 (등록번호: KR 10-2383506 B1)
- 기술내용: 팔걸이를 뒤로 젖히면 링크가 회전하여 뒷바퀴가 레일을 따라 150 ~ 200 mm 후진한다. 좌석 측면 공간이 비어 슬라이딩 보드를 평행으로 걸 수 있어 전·후 힘 없이 옆으로 이동할 수 있다. - 한계점: 차량 탑승 시에는 일반적으로 문 개방 각도가 60~70도로 평행하게 보조시트를 연결할 수 없어 사용하기 어렵다는 문제가 있다.
④ 휠체어 (등록번호: KR 10-1241663 B1)
- 기술내용: 지레형 레버로 손잡이를 누르면 작용점이 링크 힌지축을 당겨 가위(Scissor) 링크바가 레버 동작에 따라 벌어지거나 오므라들며 좌판을 위로 올리면서 앞으로 이동한다.
- 한계점: 휠체어와 침대 사이를 이동하기 위해 만들어진 휠체어로 협소한 차량 승하차 환경에 적합한 구조가 아니다.
⑤ 욕조이동형 슬라이딩 휠체어용 의자 (등록번호: 1027629400000)
- 기술내용: 욕조 옆에 휠체어 정렬하고 브리지 레일 전개·고정한다. 승강으로 욕조 가장자리에 레일 높이 맞춘 뒤, 시트를 손잡이로 밀어 욕조 안쪽으로 슬라이딩시킨다. 목욕 완료 후에는 역순 으로 진행된다.
- 한계점: 목욕하는 환경에서 사용하기 위해 만들어진 점에서 승하차 환경에 사용하기 부적합
⑥ 다기능 높낮이 및 기울기 조절 장치를 이용한 휠체어 (등록번호: KR 10-2782986 B1)
- 기술내용: 두 실린더가 동일 길이로 신장하여 의자 수평 상승/하강한다. 한쪽 실린더만 더 길게 신장하면 의자를 원하는 각도로 기울일 수 있다.
해외 사례
① Wheelchair frame structure and method for adjusting wheelchair (등록번호: US 10166157 B2)
- 기술내용: Connecting Pin을 뽑아 Pole과 Reception 사이 결속 해제하고 원하는 만큼 Pole을 내리거나 올려 시트 높이 조정한다. 그리고 핀을 다시 삽입해 고정한다.
- 한계점: 높이를 조절할 때 몸을 살짝 들어 하중을 빼고 pole을 뽑아 높이를 조절하는 방식은 하체가 불편한 탑승자에게 부적합한 방식이고 조절할 수 있는 높이에 한계가 있어 다양한 차종에 사용할 수 없다.
② Wheelchair for transferring a patient to an automobile (등록번호: US11071664B2)
- 기술원리: 차량 옆에 휠체어를 정렬하고 탑승 방향 반대쪽 양옆으로 보조바퀴를 전개하여 휠체어를 넓게 지지한다. 그리고 모터를 이용하여 Movable seat를 수평으로 밀어 몸을 싣고 차량 실내로 진입한 후 lexible seat를 뒤로 빼고 Movable seat는 복귀한다.
- 한계점: 시트의 x축 이동방향에 따라 y축 이동이 정해져 있어 높이가 정해져 있어 다양한 차종과 호환이 어렵고 차 문이 열리는 각도가 일반적으로 60~70도라는 점을 고려할 때 수평으로 차량에 대어 이용하기 어렵다. 그리고 모터를 이용한다는 점에서 충전을 해야 한다는 불편함이 있다.
관련기술
① 미키코리아, LK-2 휠체어
- 기술원리: 팔걸이 레버 조작만으로 후륜이 뒤로 이동하며 자동 브레이크가 걸리고, 사이드가드가 일체형 트랜스퍼 보드로 전환되어 사용자를 들어올리지 않고 옆으로 수평 이송할 수 있는 수동 휠체어. 최대 약 440 mm 높이의 침대에 대응한다.
- 한계점: 차량 탑승 시에는 일반적으로 문 개방 각도가 60~70도로 평행하게 보조시트를 연결할 수 없어 사용하기 어렵다는 문제가 있다.
개발과제의 기대효과
기술적 기대효과
1) 무전원 기계식 통합 메커니즘 구현 레일 슬라이딩 + 핸드 잭 리프트 + 시트 회전 + 팔걸이 브리징 4단계 동작을 모두 수동 조작으로만 구현하여 전원과 배터리 없이도 안정적이고 반복 수행 가능한 성능의 확보로 기존 전동형 대비 고장률 낮고 유지 보수 비용이 낮을 것으로 기대함.
2) 조작성 및 사용자 편의성 향상 최소 힘으로 시트 전·후진 및 승강·회전 가능하고, 레버와 핸드 잭 눈금 표기를 통해 비숙련 사용자도 직관적이고 안전한 사용이 가능하다. 또한 차량 문 개방 각도 60~70도 환경에서도 원활한 동작이 이루어진다.
3) 안정성 및 내구성 강화 스토퍼, 팔걸이와 시트 락킹, 보조 바퀴 구조로 과도 인출 및 회전을 방지하고 원할 때에만 작동이 가능하다. 켄틸레버 구조의 레일을 통해 무게 지지에 대한 저항성을 높이고, 스냅핏 팔걸이 브리징 모듈로 사용 중 탈락의 위험을 최소화한다.
4) 모듈화 및 확장성 외부와 내부의 프레임 분리 설계로 차량 모델별, 사용자 요구별 모듈 교체 및 업그레이드가 용이하다. 휠체어 자체 구조만 변경하여 차량 개조를 최소화하므로, 다양한 차종에 범용성이 높다.
경제적, 사회적 기대 및 파급효과
1) 경제적 효과
- 제품 단가 절감: 전동 리프트와 전원 공급 장치가 불필요하므로 부품비 절감, 경쟁 제품 대비 저가화가 가능하다.
- 유지 보수 비용 절감: 배터리 교체와 추전 비용 無, 따라서 연간 유지 보수 비용을 상당량 줄일 수 있다.
- 시장 확대: 국내 휠체어 사용자 약 15만 명 대상으로 편리성 확보시 휠체어를 포함한 장애인 복지 시장의 활성화가 가능하다.
2) 사회적 효과
- 이동권 보장 및 자립 지원: 보호자의 도움에 대한 부담이 줄어 일상 외출 및 의료 이용 기회 증가로 시장 활성화가 가능하다.
- 돌봄 노동 경감: 간병인과 가족의 신체적 부담 및 시간 소요를 절감하여 보호자의 편의성을 증가시키고 삶의 질을 높일 수 있다.
- 교통 약자 복지 증진: 공공 교통, 택시 서비스 연계 시 접근성이 높아져 장애인 이동권에 대한 복지가 증진되고, 인식의 개선을 통해 사회 통합을 강화할 수 있다.
- 사회적 비용 절감: 넘어짐 사고, 부상으로 인한 의료 비용 및 보호자의 간병으로 인한 노동력 상실 비용을 절감할 수 있다.
기술개발 일정 및 추진체계
개발 일정
구성원 및 추진체계
◇ 정준성: 아이디어 및 개념설계, 상세설계, 제작, 예산정산 ◇ 송현배: 아이디어 및 개념설계, 상세설계, 제작 ◇ 정동주: 아이디어 및 개념설계, 상세설계, 제작 ◇ 정제성: 아이디어 및 개념설계, 상세설계, 제작
설계
설계사양
1) 슬라이딩 시트 구조
- 시트 하부 구조에 연결된 양측 레일을 이용하여 시트를 포함한 하부 구조가 30cm 이상 앞으로 빠져나오도록 설계한다..
- 시트가 전방으로 이동해도 무게중심이 유지되도록, 10cm이상의 오버랩 구조를 갖는 레일을 활용하고, 보조바퀴를 하부구조에 일체화한다.
- 시트가 끝까지 빠져나오지 않는 기능을 레일에 반영하여 안정적인 캔틸레버 구조를 설계한다.
2) 핸드 잭 적용
- 휠체어 내부 프레임의 양측에 타일 리프트 핸드 잭을 수직 배치하여, 시트 전체를 상하로 움직일 수 있다.
- 눈금을 이용하여 시트 양측의 높이 싱크를 맞출 수 있다.
- 작동 중 흔들림이 없도록 전체적인 구조 안정성 개선할 예정이다.
3) 이중 구조 시트 & 70도 회전
- 하부 시트는 하부 프레임에 고정, 상부 시트는 보조 레일을 통해 회전 가능하도록 한다.
- 시트 회전 시 좁은 각도로 열린 차량 문에도 접근이 용이하도록 한다.
4) 팔걸이 연장 구조
- 팔걸이를 두 부분으로 분리하여 전방 부분은 보조시트로 활용한다.
- 하부 구조 이동 시, 팔걸이 전방부가 함께 따라 나오고, 필요에 따라 추가 보조판을 펼쳐 차량까지의 거리를 보완하고 휠체어 이용자가 차량까지 안정적으로 이동할 수 있도록 한다.
5) 기존 휠체어 프레임 유지
- 휠체어 접이 구조는 변경 없이 보존, 필요한 부위에만 추가 프레임이나 레일을 설치한다.
- 전체 무게와 부피 증가를 최소화하기 위해 경량 알루미늄 합금이나 고강도 스틸을 사용한다.
- 기존 휠체어의 뒷바퀴는 24인치(air 타이어), 앞바퀴는 8인치(solid)이며, 등받이·손잡이·프레임 등은 일반 수동 휠체어와 같은 형태로 제작한다. 전장 1040mm, 전고 875mm, 시트폭 420mm라는 일반적 사양에 기반하여 제작한다.
- 본 프로젝트에서는 실제품의 2:1 축소 모형 프로토타입을 제작한다.
개념설계안
1) 개념설계 요약
- 슬라이딩 시트 + 핸드 잭 구조 + 이중 구조(회전) 시트의 결합으로, 휠체어 사용자의 차량 승하차 과정을 단순화하고 안전성을 높임.
- 차량에 휠체어를 가깝게 붙인 뒤, 하부 구조를 슬라이드하여 승하차 위치를 조절하고, 핸드 잭으로 시트를 차량 시트 높이에 맞춤.
- 시트 상부는 회전이 가능해, 좁은 문 개방각도에서도 원활히 탑승 자세를 만들 수 있음.
개념설계 과정 및 도식
1) 시트와 보조바퀴 전방 슬라이딩
- 레버(또는 손잡이)를 당기면 시트 하부 구조가 측면 레일을 따라 서랍식으로 전방 이동.
- 이동 시 보조 바퀴가 동시에 따라 나오므로, 시트가 전방으로 나와도 무게중심을 안정적으로 지지.
2) 핸드 잭을 이용한 시트 상승
- 시트가 앞으로 돌출된 상태에서, 핸드 잭을 눌러 시트의 상승 가능.
- 핸드잭에 눈금이나 현재 높이를 인식하기 편리한 패턴 등을 사용하여 사용자 혹은 보호자가 필요한 높이로 세밀하게 조절 가능.
3) 상부 시트의 회전
- 상부 시트의 앞부분이 설치된 레일을 따라 회전할 수 있음.
- 차량 시트에 최대한 근접하기 위해 차량 문의 최대 개방 각도인 60~70도로 열려있는 차량 도어에 평행하게 들어온 휠체어 사용자가 차쪽으로 시트를 돌려 몸을 이동하기 쉬움.
이론적 계산 및 시뮬레이션
실제는 100kg의 하중을 견디는 구조이지만 본 설계에서는 길이축소비를 2:1 하였다. 따라서 그에 따라 전체적인 구조가 작아지는 점을 고려하여 10kg 미만의 하중을 견디는 휠체어 모형을 제작하는 것을 목표로 한다.
1. 이론적 계산
◇ 지렛대 원리
지렛대는 고정된 축점(받침점, fulcrum)을 기준으로 회전 운동을 통해 작은 힘으로 큰 하중을 들어올릴 수 있도록 해주는 대표적인 단순 기계이다. 이 원리는 다음과 같은 모멘트 평형 조건을 바탕으로 한다.
F1*d1=F2*d2
여기서 F1: 작용점에서의 힘 (입력 힘) d1: 작용점에서 받침점까지의 거리 (입력팔, input arm) F2: 하중이 걸린 점의 힘 (출력 힘 또는 하중) d2: 하중점에서 받침점까지의 거리 (출력팔, load arm)
◇ 캔틸레버 모델
d=k(F*L^3)/(E*I)
F: 하중 (N) ≈ 30N (레일 하나 기준) L: 인출 길이 (m) = 0.18m E: 탄성계수 (재질에 따라 상이, 예: 알루미늄 70GPa, 강철 200GPa) I: 단면 2차 모멘트 (슬라이드 레일 단면 형상에 따라 결정)
2. 시뮬레이션
◇ 휠체어 시트의 슬라이드 레일
슬라이드 레일 전체 길이: 20cm 인출 거리: 약 15cm 시트 위 하중: 10kg 시트 하부 구조 하단은 보조 바퀴로 지지
보조 바퀴가 일부 하중을 분산하더라도, 좌우 슬라이드 레일에는 여전히 수직 하중 + 부분 모멘트가 걸린다. 따라서 레일 강도 및 처짐(Deflection)을 검토할 때, 기본적인 단순보(캔틸레버) 모델을 가정해보면 최악의 경우(가장 많이 돌출되어, 중앙 레일이 충분히 지지해주지 않는 상황)에 대한 안전여유를 확인할 수 있다.
d=k(F*L^3)/(E*I)
총하중: 10kg (≈ 98N) 중앙 레일 지지율: 예컨대 30~50%로 가정할 수 있음 30% 지지 시: 중앙이 3kg, 남은 7kg을 좌우 슬라이드 레일이 나눔 → 한쪽 레일당 3.5kg(34N) 50% 지지 시: 중앙이 5kg, 남은 5kg을 좌우 슬라이드 레일이 나눔 → 한쪽 레일당 2.5kg(25N) 즉, 한쪽 슬라이드 레일은 대략 2.53.5kg(2535N) 정도를 지지한다고 볼 수 있다. 레일이 15cm 정도로 길게 돌출될 수 있으므로, 이를 단순 캔틸레버로 보고 처짐(1~2mm 이하)을 목표로 설계하면 안전율을 어느 정도 확보할 수 있다.
상세설계 내용
1. 설계도
1) 휠체어 프레임(메인) 안에 ①레일을 포함한 ②시트 하부 구조(인출가능)를 장착.
2) 시트 하부 구조에 ③핸드잭(2개)가 시트 양측 중앙에 수직으로 설치. 각 핸드잭은 ④이중 시트 중 하부 시트 프레임을 지지.
3) 상부시트 아래에 ⑤반원형 슬라이드 레일.
4) 상부시트 위의 양 측면에 시트 하부 구조와 함께 인출 가능한 ⑥팔걸이(보조 시트 연장에 활용).
5) 뒤쪽은 ⑦12인치 후륜, 앞쪽은 ⑧4인치 전륜 장착.
6) 뒤로 접히는 ⑨발걸이.
2. 수치기입도
휠체어의 길이 및 각도는 다음과 같다.
3. 부품도
결과 및 평가
완료 작품의 소개
프로토타입 사진 혹은 작동 장면
포스터
관련사업비 내역서
완료작품의 평가
향후계획
본 과제의 완성도를 높이기 위해 다음 세 가지 개선 작업을 진행하고자 한다.
먼저, 레일의 설치 위치를 조정하여 목표하고자 한 높이까지 시트를 높일 수 있도록 하고자 한다. 프로토타입은 2:1 축소모형을 제작하였고 실제품에서 30cm까지 높이는 것을 목표로 하였고 프로토타입은 15cm까지 높이를 높이고자 하였다. 하지만 본 과제에서는 최대 10cm까지 높이를 조정할 수 있었다. 따라서 추후에는 레일의 설치 위치 및 휠체어의 구조적 변경을 통해 목표한 높이까지 높이조정이 가능하도록 할 예정이다. 두 번째로 레일 설치 방식을 재검토하여 실제 차량 환경에서 레일이 보다 견고하게 지지되도록 하고자 한다. 기존 단일 고정 방식 대신 간단한 보강대나 다중 고정 포인트를 적용하여 흔들림을 줄이고 안정성을 높이도록 한다. 세 번째로 핸드잭 하강 시 안전 기능 추가를 통해 사용자가 내림 동작에서도 손쉽고 안정적으로 컨트롤할 수 있도록 할 예정이다. 잠금 장치나 속도 제어 장치를 더해 과속 낙하를 방지하고, 중간 락 포인트를 마련해 원하는 높이에서 시트를 고정할 수 있게 개선하고자 한다. 마지막으로, 실제 크기 시제품 제작 및 평가를 통해 전체 무게, 조작감, 동력(전동화 옵션 포함) 구성의 타당성을 검증할 것이다.
위 과제들을 차례로 수행함으로써 본 휠체어 시스템의 실용성, 안전성, 완성도를 높이도록 할 것이다.

















