2분반-마음의소리
프로젝트 개요
기술개발 과제
국문 : LLM 기반 감정 분석 및 대화형 상호작용 일기 웹서비스
영문 : LLM-based Interactive Diary Web Service with Sentiment Analysis
과제 팀명
마음의 소리
지도교수
황혜수 교수님
개발기간
2025년 3월 ~ 2025년 6월 (총 4개월)
구성원 소개
서울시립대학교 컴퓨터과학부 2019920015 김세윤 (팀장)
서울시립대학교 컴퓨터과학부 2019920016 김원빈
서울시립대학교 컴퓨터과학부 2019920042 이한솔
서울시립대학교 컴퓨터과학부 2019920045 장규민
서울시립대학교 컴퓨터과학부 2020920006 김동하
서울시립대학교 컴퓨터과학부 2020920011 김영진
서울시립대학교 컴퓨터과학부 2021920068 판티하
서론
개발 과제의 개요
개발 과제 요약
◇ 일기 기록 서비스를 제공하는 웹 사이트 개발 ◇ 일기 데이터의 다중 감정 분석을 통한 감정 분류 ◇ AI 챗봇을 활용하여 분류된 감정에 맞는 사용자 맞춤형 공감 대화, 추천 서비스 제공 ◇ 궁극적으로 대화 및 감정 히스토리 시각화를 통한 사용자 정서적 안정 제공
개발 과제의 배경
◇ 일기를 기록하는 것은 기억력, 자제력 증진, 자존감 향상, 자신에 대한 이해 증가의 효과가 있다. ◇ 현행 일기 서비스들은 사용자의 입력에만 반응하는 단방향적 서비스만을 제공하므로 상호작용형 일기 서비스를 개발하고자 한다. ◇ 챗봇 기능과 Knowledge base system 개념을 활용하여 사용자에게 보다 적절하고 구체화 된 감정 공감 메시지를 제공함으로써 사용자가 심리 패턴을 인식하고 정서적 안정을 취할 수 있도록 보조한다.
개발 과제의 목표 및 내용
◇ 웹 사이트 설계 : 사용자가 웹을 통해 간편하게 일기를 작성하고 관리할 수 있는 인터페이스 제공 - 직관적이고 간편한 일기 작성/수정/삭제 기능 구현 - 사용자가 일기 데이터를 안전하게 저장하고 조회할 수 있는 시스템 구축 ◇ 감정 히스토리 관리 및 피드백 제공: 분류되어 저장된 감정을 바탕으로 AI 챗봇이 사용자에게 조언 메시지를 제공 - 일기 작성 시점에 감정 상태를 기록하고, 날짜별 감정 추이를 히스토리 형태로 제공 - 긍정적 감정 유지 및 부정적 감정 완화 전략 추천 - Knowledge base system을 활용해 당일 기록된 일기 데이터뿐만 아니라 사용자가 이전에 기록한 일기 데이터도 함께 분석하여 개인화된 추천 메시지를 제공
관련 기술의 현황
관련 기술의 현황 및 분석(State of art)
- 전 세계적인 기술현황
◇ chat gpt, claude, deepseek 등 많은 ai chat assistant가 사용자와 감정 교류가 가능한 환경을 제공한다.
- 특허조사 및 특허 전략 분석
1. 감정 분석 기반의 음악 추천 시스템
출원인: 주식회사 더에임
출원번호/일자: 1020220152685 (2022.11.15.)
- 복수의 음악을 인공지능을 통해 사용자에게 음악을 추천하기 위한 감정 분석 기반의 음악 추천 시스템
- 기저장 되어있는 복수 개의 음악에 따른 사용자의 감성을 나타내는 점수인 감성 데이터를 수집하는 감성 인식부
- 감성 인식부에서 수집한 감성 데이터를 기저장된 기법을 적용하여 각각의 음악의 특성 데이터를 추출하는 특성 추출부 (음악의 Sweet, Warm, Enthusiastic, Modern 및 Sorrow의 감성에 대한 감성 형용사를 지수로 하여 특성 데이터를 추출, 각각의 음악은 Sweet에 대한 점수, Warm에 대한 점수, Enthusiastic에 대한 점수, Modern에 대한 점수 및 Sorrow에 대한 점수를 수치화)
- 특성 추출부에서 추출한 특성 데이터를 수치화하여 각 음악에 대해 속성을 수치화하여 음악별로 분류하는 데이터 분류부 및 사용자가 검색하는 음악 또는 듣고자 하는 음악의 특성 데이터를 추출하고, 추출된 음악의 특성 데이터와 동일하게 분류된 음악들을 리스트로 제공하는 음악 매칭부
2. 딥러닝 기반의 감정 분석을 통한 맞춤 답글 자동 생성 방법 및 장치
출원인: 이번영
출원번호/일자: 1020220143424 (2022.11.01)
공개번호/일자: 1020240061734 (2024.06.08)
- 후기를 대상으로 한 감정분석 및 답글 자동 생성
- 딥러닝 기반의 감정 분석을 통한 맞춤 답글 자동 생성 방법
- 데이터 수집부가 리뷰데이터를 수집하는 단계
- 감성 분석부가 딥러닝 기반의 텍스트 분류 알고리즘을 통해 리뷰데이터의 감성을 분석하는 단계
- 답글 생성부가 분석된 리뷰데이터를 바탕으로 맞춤 답글을 생성하는 단계
- 기술 로드맵
◇ Google OAuth를 활용해 로그인 기능을 구현한다. ◇ 해당 서비스의 Frontend는 React로 구성되었다. ◇ Back-end는 PostgreSQL(Database)을 이용하여 사용자 관련 정보를 관리 및 조회한다. ◇ gemini api를 활용하되 few-shot learning 등을 적용하여 해당 프로젝트에 적합한 서비스를 구현한다.
시장상황에 대한 분석
- 경쟁제품 조사 비교
1. LG유플러스 AI 기반 마음관리 플랫폼 '답다': 답장받는 다이어리 - 사용자가 자신의 감정을 일기로 작성하면 AI 친구 '마링이'가 이를 분석하여 답장을 보내주는 서비스. - 8가지의 핵심 감정을 먼저 선택한 후, 그 안에서 10여 가지의 구체적인 감정까지 선택이 가능. - 일기를 작성하면, 그 안에 표현 되어있는 감정들을 AI가 분석해 감정 태그를 달아주고 답장을 통해 사용자에게 필요한 조언이나 위로를 제공. - 일기와 함께 사진 업로드가 가능하며 감정 분석 리포트 기능을 제공.
2. 테바소프트(주) AI 기반 디지털 멘탈케어 서비스 심스페이스: AI마음일기 - AI 기반의 감정 분석, 생활 유형 지수(LBTI), 스트레스/우울/불안/자존감 지수 분석 서비스. - 사용자가 선택한 감정과 텍스트를 바탕으로 오늘의 마음상태와 LBTI(생활 유형 지수) 확인 가능. - 작성한 일기를 기반으로 AI 챗봇 ‘심스’가 따뜻한 공감과 위로의 코멘트를 제공.
3. 오늘 하루를 그려줘: AI 그림일기 - 사용자가 감정과 일상을 일기로 기록하면 AI가 해당 내용을 바탕으로 개성 있는 그림을 생성하는 서비스. - 무드 트래킹 기능 (감정 변화 시각화) - 일기 데이터는 암호화 저장, 개인정보 보호에 신경씀 - 여러 언어를 지원하여 글로벌 사용자 기반 확보 가능성 존재
- 마케팅 전략 제시
1. 타겟 고객 정의 - 주요 타겟층: 정서적 안정을 추구하는 20-30대 젊은 층, 스트레스 관리가 필요한 직장인, 심리 건강에 관심 있는 사용자 - 세컨더리 타겟: 일기 작성 습관을 들이고 싶은 학생층, 자기 성찰을 중요시하는 중장년층
2. 브랜딩 전략 - 브랜드 아이덴티티: "마음의 동반자", "AI 기반 정서 케어 서비스"로 포지셔닝 - 태그라인: "당신의 감정에 공감하고, 함께 성장하는 AI일기 웹 서비스" - 핵심 차별점: "한국인의 감정을 가장 정확히 이해하는 AI 기반 일기 서비스" - 경쟁사 대비 위치: 일반 일기 앱보다 심층적, 전문 심리 상담보다 접근성 높은 중간 위치
3. 디지털 마케팅 채널 활용 및 사용자 경험 마케팅 - SNS 마케팅: 인스타그램, 페이스북, 트위터에서 감정 관리 팁 제공 및 서비스 홍보 - 콘텐츠 마케팅: 정신 건강 관련 블로그 운영, 감정 관리 가이드 제공 - 사용자 사례 공유: 서비스를 통해 정서적 안정을 찾은 사용자 스토리 공유 - 간편한 온보딩: 5분 만에 시작할 수 있는 직관적인 시작 가이드 제공
4. 지속적인 사용자 유지 전략 - 주간 감정 리포트: 사용자의 감정 변화 추이를 시각화하여 제공 - 맞춤형 알림: 일기 작성 패턴에 맞춘 스마트 알림 서비스 - 커뮤니티 구축: 사용자 간 경험 공유와 소통이 가능한 폐쇄형 커뮤니티 운영
개발과제의 기대효과
기술적 기대효과
◇ Memory layer로서 knowledge base system을 통해 일기의 분석 및 상호작용 대화에서 사용자의 정보를 기억하고 맞춤형 반응이 가능케 함. ◇ Add knowledge: 사용자가 일기 작성 및 저장 시 새로운 지식을 생성한다. ◇ Search knowledge: AI assistant가 사용자와 메시지를 주고받거나 사용자에게 콘텐츠를 제공할 때, 참고하는 기억을 가져온다.
경제적, 사회적 기대 및 파급효과
◇ 사용자 스스로 일기 작성과 감정 기록을 통해 정서 관리 습관을 형성 ◇ 감정 분석 및 공감형 AI 피드백을 통해 정서적 안정감을 제공함으로써 경미한 우울감, 스트레스 등 초기 정신 건강 문제를 조기 예방 ◇ 외부 상담이 어려운 사람들도 AI와의 상호작용을 통해 사회적 고립감 완화
기술개발 일정 및 추진체계
개발 일정
구성원 및 추진체계
◇ 김세윤(팀장, AI): AI 챗봇 엔지니어링, 프로젝트 매니저 ◇ 김원빈(AI): AI 챗봇 엔지니어링, 서버 개발 ◇ 이한솔(Front-end): 프론트엔드 구현, 클라이언트 개발 ◇ 장규민(AI): AI 챗봇 엔지니어링, 서버 개발 ◇ 김영진(Back-end): 백엔드 구현, 서버 개발 ◇ 김동하(Back-end): 백엔드 구현, 서버 개발 ◇ 판티하(Front-end): UI 디자인, 프론트엔드 구현
설계
설계사양
제품의 요구사항
◇ R1: 사용자는 자신의 감정을 안전하게 기록하고 싶다. ◇ R2: 사용자는 감정에 맞는 적절한 위로와 공감 대화를 제공받고 싶다. ◇ R3: 사용자는 자신이 이전에 작성한 일기를 쉽게 찾아보고 싶다. ◇ R4: 사용자는 자신의 감정 변화를 한눈에 파악하고 싶다.
고객여정지도
개념설계안
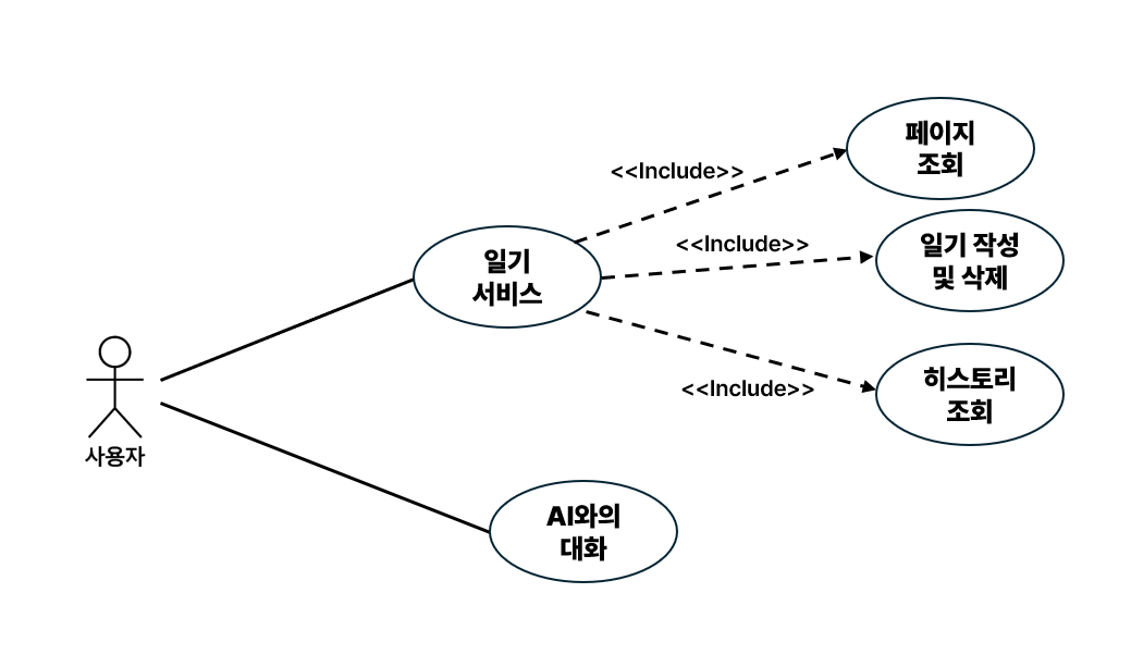
◇ 위 그림은 본 프로젝트에 대해 간략하게 표기한 Use Case도이다. ◇ 해당 서비스에서 사용자는 기본적으로 일기 서비스를 제공받을 수 있다. ◇ 일기 서비스를 제공받으며, 사용자는 메인 페이지 및 프로필 페이지 등을 조회할 수 있다. ◇ 일기를 작성 및 삭제할 수 있으며, 해당 데이터를 바탕으로 한 감정 히스토리 조회가 가능하다. ◇ 텍스트 데이터를 통해 분석한 감정을 기반으로 AI와 상호작용할 수 있다.
이론적 계산 및 시뮬레이션
◇ 위 그림들은 Knowledge base system을 시스템 아키텍처로 나타낸 것이다. ◇ Knowledge base system은 AI가 접근할 수 있는 구조화된 정보 저장소를 제공하는 개념으로, 이를 활용하여 개인화된 상호작용을 제공할 수 있다. ◇ 그림 1은 Add knowledge로, 사용자가 일기 작성 및 저장 시 새로운 지식을 생성한다. ◇ 그림 2는 Search knowledge로, AI assistant가 사용자와 메시지를 주고 받거나 사용자에게 컨텐츠를 제공할 때, 참고하는 기억을 가져온다.
상세설계 내용
◇ Front-end는 Google OAuth, Back-end를 이용해 사용자 인증과정을 거친다. ◇ Back-end는 PostgreSQL(Database)을 이용하여 사용자 관련 정보를 관리 및 조회한다. ◇ 인증된 사용자 정보는 PostgreSQL 데이터베이스에 저장된다. ◇ FastAPI와 LiteLLM을 통해 Chat API(e.g. Open AI, Gemini...)와 통신한다. ◇ 사용자의 질문이나 입력은 Hugging Face의 Sentence Transformer를 통해 임베딩되어 관련 데이터를 찾거나 챗봇 응답을 생성하는 데 활용된다.
결과 및 평가
완료 작품의 소개
프로토타입 사진
◇ 회원가입 및 로그인을 마쳤을 때 보이는 최초의 메인페이지이다. ◇ 좌측 메뉴에는 사용자가 이용할 수 있는 기능들을 직관적으로 표현했다. ◇ 사용자는 감정요약 오브젝트를 통해 최근에 어떤 감정이 어느 정도의 비중을 차지하고 있는지 확인할 수 있다. ◇ 페이지 하단에서 사용자가 최근에 작성한 일기의 내용과 감정을 확인할 수 있다.
작동화면
◇ 달력 탭에서 직관적인 월간 감정 상태 이모지 제공
◇ 일기 탭에서 날짜에 해당하는 일기를 작성하고 저장
◇ AI가 제공하는 감정 분석 및 해당 감정에 맞는 공감 조언 확인
◇‘AI 챗봇과의 대화’를 눌러 대화를 진행
◇ 기록 탭에서 감정에 대한 상세분석내용을 확인
관련사업비 내역서
내용
완료작품의 평가
향후계획
어려웠던 내용들
◇ 초기에 기획안 Titans구조 모델에 대형 모델의 지식을 Distillation해서 감정 모델을 직접 만들고자 한 부분이 현실적인 문제로 실패로 돌아가게 된 것이 아쉬움. ◇ 감정의 특성 상 일기 텍스트의 하나의 감정만 있는 것이 아니라 복합적인 감정이 내포되어 있는 경우가 많은데 이러한 경우를 처리하는 것이 어려움. ◇ Knowledge-base-system을 활용해 단기적인 순간의 공감이 아닌 과거의 데이터까지 인식하는 대화 구현이 어려움. ◇ 일기 서비스라는 부분에서 현행 서비스들과 차이점을 부각시키는 것이 어려움.
차후 구현할 내용
◇ 보다 간편한 서비스 이용이 가능하도록 모바일 웹 또는 앱으로 구현. ◇ 현재 5가지의 감정 분류를 세분화하여 더욱 세부적인 공감 대화 제공 ◇ 정신과 관련해 더욱 전문적인 지식을 학습시켜 보급형 정신건강 관리 서비스로 확장.

















