파일:Picture27.png

MIE capstone
Admse55 (토론 | 기여)님의 2025년 12월 17일 (수) 07:58 판 (그림 27 전장부 플로우차트)
(차이) ← 이전 판 | 최신판 (차이) | 다음 판 → (차이)
이동: 둘러보기, 검색
원본 파일(926 × 816 픽셀, 파일 크기: 116 KB, MIME 종류: image/png)

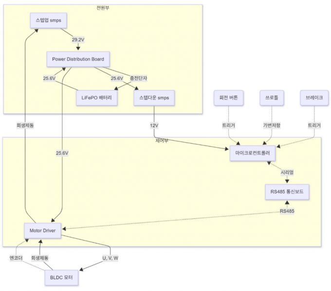
그림 27 전장부 플로우차트

파일 역사

날짜/시간 링크를 클릭하면 해당 시간의 파일을 볼 수 있습니다.

날짜/시간섬네일크기사용자댓글
현재2025년 12월 17일 (수) 07:582025년 12월 17일 (수) 07:58 판의 섬네일926 × 816 (116 KB)Admse55 (토론 | 기여)그림 27 전장부 플로우차트
  • 이 파일을 덮어쓸 수 없습니다.

다음 문서 1개가 이 파일을 가리키고 있습니다:

메타데이터